读书改变生活,精品有声读物,免费领取 领取
2023年合肥高新区管委会招聘笔试题库下载
《申论考前必背手册》完整版下载
全国各省市地区辅警招聘面试题库下载
2023年上海公检法院及出入境辅助岗位招聘笔试题库下载
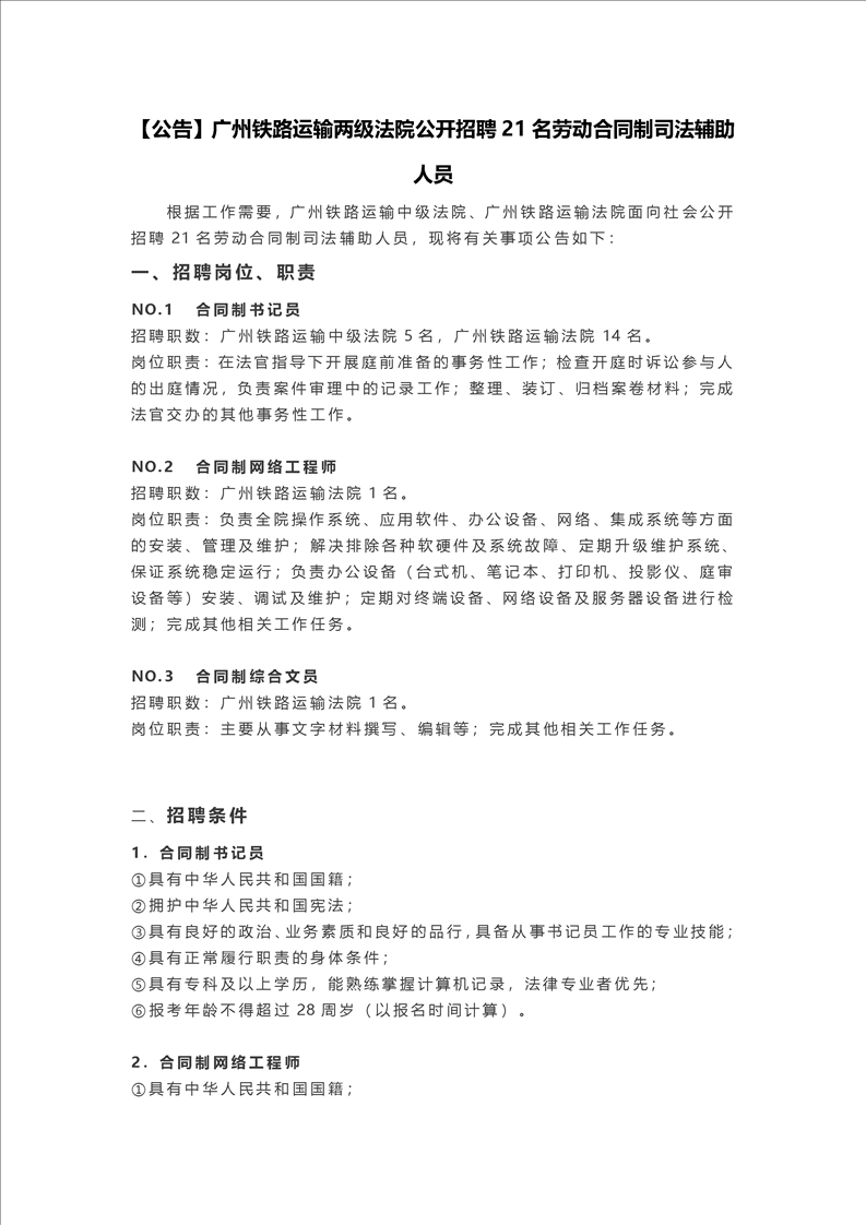
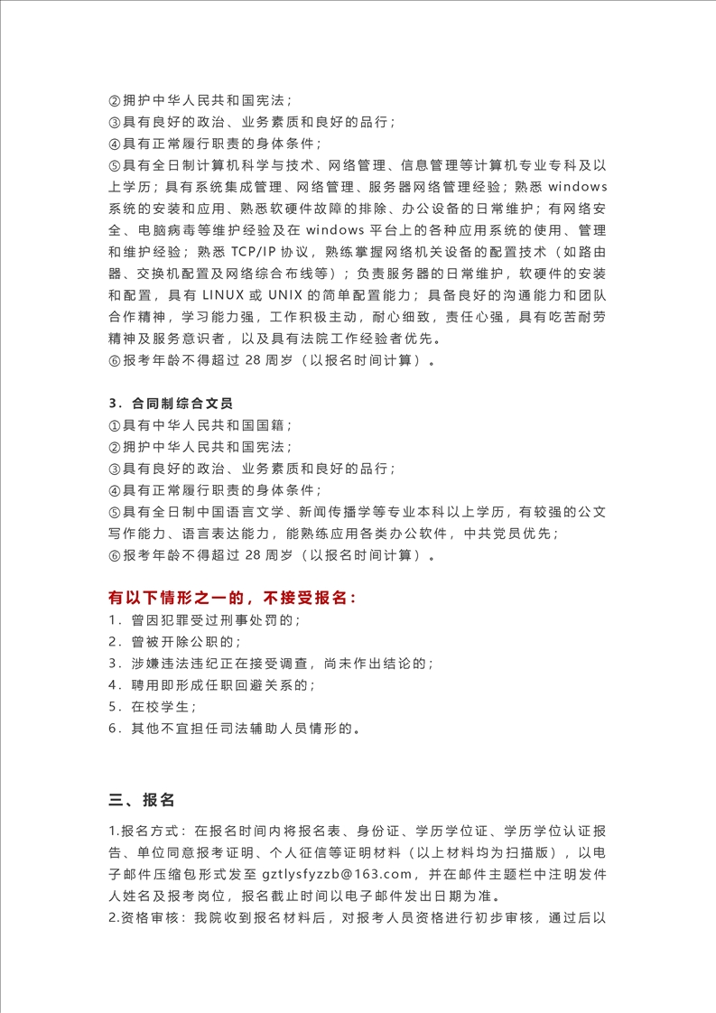
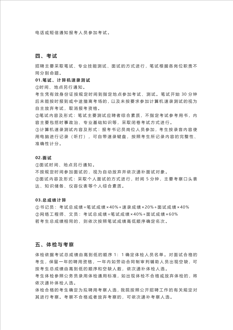
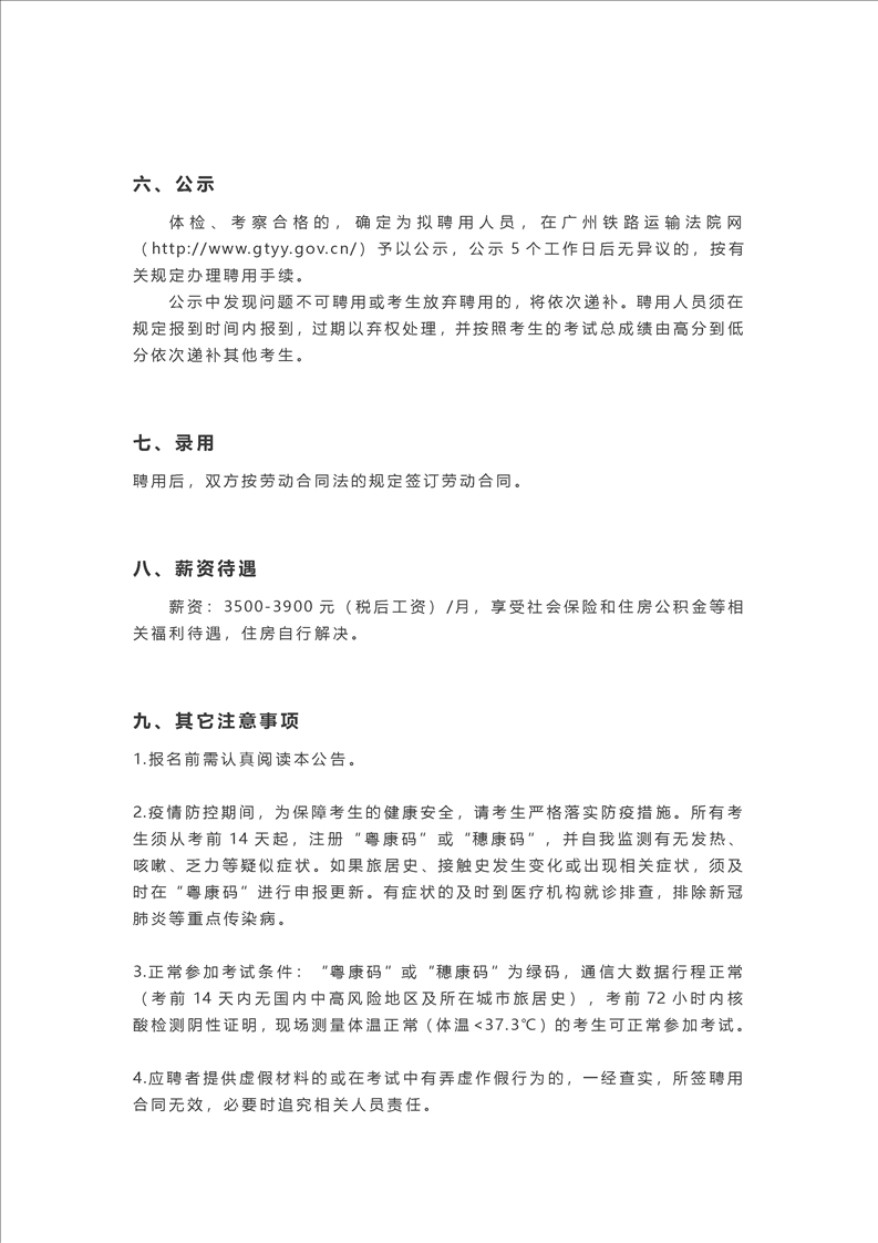
2021年广州铁路运输两级法院公开招聘21名劳动合同制司法辅助人员公告
2021-11-24 00:55:59阅读()广州铁路运输法院
特别声明:文章多为招考官网转载,如有侵权请联系!
部分数据为彩果考试网(www.cgksw.com)收集整理,转载或复制请注明出处!-彩果考试网-
部分数据为彩果考试网(www.cgksw.com)收集整理,转载或复制请注明出处!-彩果考试网-









皖公网安备 34010402702387号