读书改变生活,精品有声读物,免费领取 领取
2023年合肥高新区管委会招聘笔试题库下载
《申论考前必背手册》完整版下载
全国各省市地区辅警招聘面试题库下载
2023年上海公检法院及出入境辅助岗位招聘笔试题库下载
2023年湖北文理学院高层次人才招聘启事
2023-03-03 21:20:28阅读()襄阳市人力资源和社会保障局一、学校概况
湖北文理学院是湖北省属多科性普通本科高等院校,位于全国历史文化名城、湖北省域副中心城市--襄阳市,地处中华民族智慧化身诸葛亮的故居--古隆中,校园三国历史文化景观和自然景观相得益彰。学校是硕士学位授予单位、中央和地方共建高校、教育部本科教学工作水平评估优秀学校、全国普通高等学校毕业生就业工作先进集体、全国民族团结进步模范集体。
学校以“淡泊明志、宁静致远”为校训,为国家社会经济发展培养具有创新精神和实践能力的应用型高级专门人才。为加快建设全国知名、交通特色鲜明的高水平应用型综合性大学,湖北文理学院现面向海内外诚聘优秀人才。学校将为您提供自由的学术环境、良好的工作条件、优厚的薪酬待遇和广阔的发展平台,欢迎海内外优秀人才加盟学校,施展才干,实现梦想,共创湖北文理学院美好未来!
二、学术领军人才、学科(术)带头人
(一)招聘岗位
交通运输工程、机械工程、计算机科学与技术、土木工程、食品科学与工程、化学工程与技术、材料科学与工程、临床医学、护理学、中国语言文学、新闻传播学、艺术学理论、外国语言文学、马克思主义理论。
特殊人才可不受学科条件限制。
(二)基本条件
1.具有坚定的政治立场和良好的思想品德;
2.具有正常履行职责的身体条件和心理素质;
3.具有较强的组织能力和团队协作精神,具备岗位所需的其他条件;
4.学术领军人才应为具有良好学术声誉和较高学术影响力的知名教授,能够制定战略性学科建设规划并组织实施,较快提升学科实力水平,接近或入选国内一流学科。
主要包括:国家级人才计划入选者;国家重大项目获得者;国家级奖励主持人或重要完成人;其它相当上述层次领军人才。
5.学科(术)带头人应为在国内外本学科领域有良好学术建树的中青年学者,具有较强的学科规划执行力,能够在人才培养、科学研究、社会服务等方面形成优势特色,获得一批标志性教学科研成果、重大经济或社会效益。
主要包括:省(部)级特聘教授;省(部)级重要人才计划入选者;国家级奖励主要成员;海外著名大学助理教授及以上职务者;国内知名大学教授、博士生导师;其它相当上述层次带头人。
(三)引进待遇:
享受具有竞争力的薪酬,一人一策,一事一议,协议管理。
三、专任教师(面向博士)
(一)招聘岗位:
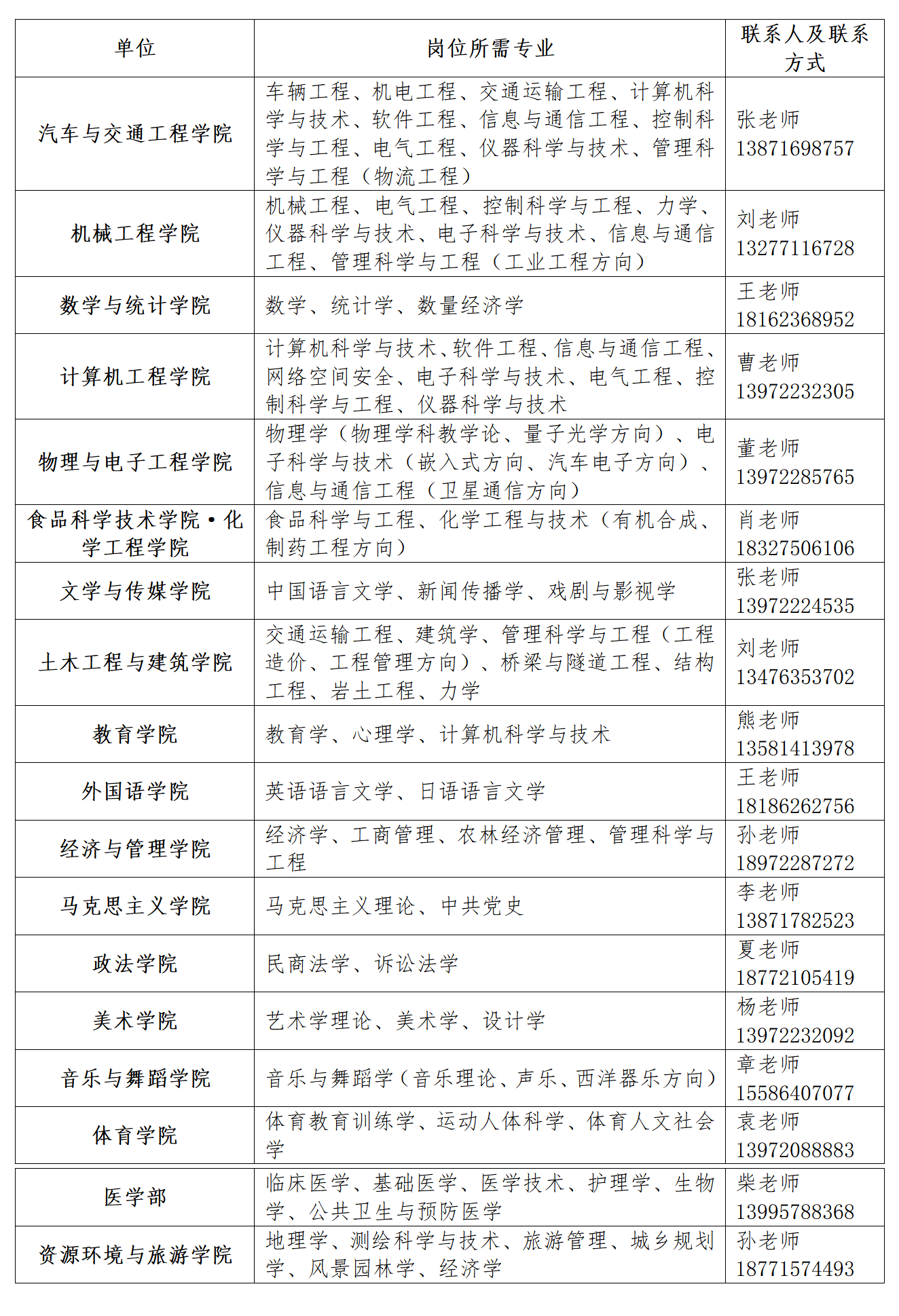
详见附表《湖北文理学院2023年博士教师招聘岗位表》。
(二)岗位条件:
1.拥护中华人民共和国宪法,拥护中国共产党领导和社会主义制度,遵纪守法;
2.具有良好的政治素质和道德品行;
3.年龄不超过40周岁,具有副高级及以上职称者可放宽至50岁;
4.具有博士研究生学历学位,本、硕、博各阶段所学专业与岗位需求相关;
5.具有正常履行职责的身体条件和心理素质;
6.具有较强的团队协作精神,具备岗位所需的其他条件;
7.具备较强的科研能力,近五年(2018年1月1日以来)具有下列学术成果之一:
(1)以第一作者或通讯作者发表过高质量学术论文;
(2)以主持人身份承担国家级科研项目或以第一完成人身份获得省部级以上教学科研成果奖励;
(3)以第一完成人身份公开出版高质量学术著作、艺术作品等出版物。应届博士学术成果中,导师排名第一、个人排名第二的同等认定。
8.海外优秀博士(后)、特殊人才实行一事一议;
9.有以下情形之一的不能参加招聘考试:
(1)现役军人;
(2)全日制高校在读的非应届毕业生;
(3)涉嫌违法违纪正在接受审查的人员和尚未解除党纪、 政纪处分的人员;
(4)在公务员招考和事业单位公开招聘考试中被认定有严重违纪违规行为尚在禁考期内的人员;
(5)按照《事业单位公开招聘人员暂行规定》(人事部 6号令)、《事业单位人事管理回避规定》(人社部规〔2019〕1号)的相关规定应当回避的人员;
(6)法律法规规定不得招聘工作人员的其他情形。
(三)引进待遇
学校根据引进人才考核的评价结果分为四个层次(评价考核内容围绕思想政治素质、人才培养能力、科学研究能力、社会学术声誉和团队协作精神等方面进行综合评价),并给予相应的安家补助费和科研启动费。安家补助费由基本安家费和附加安家费组成,由学校一次性支付,科研启动费根据学校政策分批下达。
引进人才还可享受襄阳市引进人才待遇,符合襄阳市人才引进政策的可同时享受高层次人才生活补贴、购房首付款补贴(券)、子女入学等优惠政策。
引进政策及待遇详见下表:

四、联系方式
通讯地址:湖北省襄阳市襄城区隆中路296号(湖北文理学院人才办)
联系电话:0710-3591360
联系人:王老师18827488646
任老师18772957889
李老师18986385855
简历投递地址: hbwlxyrc@hbuas.edu.cn(请应聘者注明应聘单位及专业)
附表:湖北文理学院2023年博士教师招聘岗位表

扫一扫,手机继续看
部分数据为彩果考试网(www.cgksw.com)收集整理,转载或复制请注明出处!-彩果考试网-




皖公网安备 34010402702387号