读书改变生活,精品有声读物,免费领取 领取
2023年合肥高新区管委会招聘笔试题库下载
《申论考前必背手册》完整版下载
全国各省市地区辅警招聘面试题库下载
2023年上海公检法院及出入境辅助岗位招聘笔试题库下载
2023年巴州轮台县文旅局公开招聘演员公告
2023-02-20 16:55:36阅读()轮台县文旅局根据工作需要,轮台县文化体育广播电视和旅游局拟面向社会公开招聘专业演职人员30名,现将有关事项公告如下:
一、招聘原则
(一)坚持民主、公开、竞争、择优的原则。
(二)坚持德才兼备、以德为先、注重实绩的原则。
(三)坚持平等自愿、协商一致的原则。
(四)坚持监督约束与激励保障并重的原则。
二、报考对象
舞蹈表演专业中专及以上学历,歌手、演奏员大专及以上学历相关专业的毕业生,学历须经国家、省(直辖市、自治区)教育行政部门、自治区(含兵团)干部教育领导小组认可。
三、报考条件
(一)具有中华人民共和国国籍。
(二)拥护中国共产党的领导,拥护中华人民共和国宪法和法律法规,自觉维护祖国统一、民族团结和社会稳定,品行端正、遵纪守法。
(三)具备履行岗位职责所需的身体条件和心理素质,具备一定的文艺理论基础和实践能力,身体健康,相貌端正,爱岗敬业,吃苦耐劳。
(四)具备岗位所需的专业或者技能条件。
(五)族别不限,少数民族同志要求国语水平符合单位工作要求。
(六)符合报考具体岗位的其他条件。
(七)以下人员不得报考
1.曾因犯罪受过刑事处罚、被开除中国共产党党籍、开除公职的人员,被依法列为失信联合惩戒对象的人员;
2.被辞退未满五年的公务员及事业单位工作人员;
3.因违规、违纪和考核不称职被取消录用资格未满三年的考生;
4.法律法规规定不得录用的其他情形的人员。
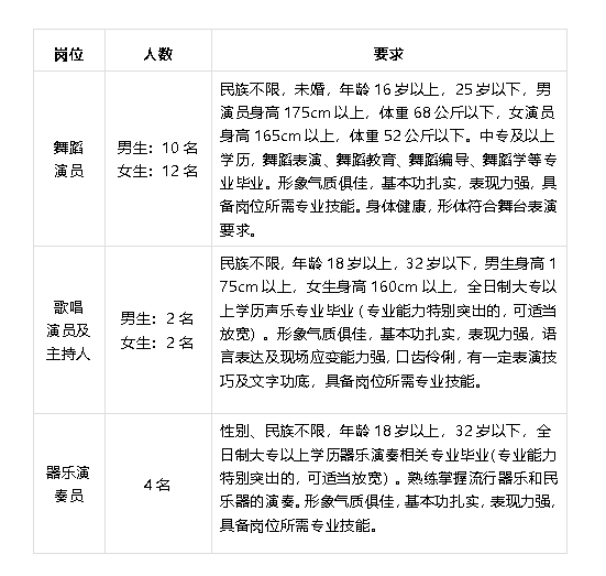
四、招聘岗位

五、合同签订
此次招聘由文旅局统一组织考试,面向社会公开招聘,坚持公平、竞争、择优原则。招聘演员必须遵守文工团各项规定,为保障聘用演员质量,确保新鲜血液的不断流入以及演员队伍的年轻化,聘用演员合同一年一签,合同期满后将再次组织考核,对考核不合格的演员将不再续聘。
六、工资待遇
按照优者多劳、多劳多得的原则,根据学历分为一二等,每个等级工资待遇不同。工资待遇按照同行业工资标准执行。另外,参加由文工团承接的商业演出活动,可额外获取演出报酬。
七、监督及其他要求
(一)招聘工作将面向社会公开进行,自觉接受纪检、监察部门以及社会各界和广大人民群众的监督,秉公办事,保证招聘工作公平、公正、公开。
(二)参与招聘工作的相关人员,要严格执行规定的程序和原则,凡与考生之间有利害关系的,要实行回避。对违反规定的,视情节轻重,给予必要的党纪、政务处分。
(三)对违反规定的报考人员,取消其考试资格;已被聘用的,取消其聘用资格。
八、时间安排及相关安排
(一)报名时间:即日起
(二)考试时间:根据报名情况另行通知
(三)政审、体检时间另行通知
(四)联系人:
咨询联系人:拜合提亚尔·阿卜力米提
13199965151(微信同号)
报名联系人:阿依古再丽·亚森
13699334299(微信同号)
(五)资格审查:请将报名表填写完整后,将电子版通过微信或邮箱发送至报名联系人,同时提供毕业证照片进行资格初审,考试前提供相关原件进行核验。
(六)招聘考试合格后进行政审和体检,一经录用签订劳动合同,合法有效,一切事宜解释权归轮台县文旅局。
扫一扫,手机继续看
部分数据为彩果考试网(www.cgksw.com)收集整理,转载或复制请注明出处!-彩果考试网-




皖公网安备 34010402702387号